Process Description Serbia
Process Overview - Outbound

Process Steps - Outbound
Step 1 - Creation and Submission
Step 2 - Cancellation
Step 3 - Status Handling
Step 1 - Creation and Submission
The supplier creates an electronic invoice or credit note and sends it to Retarus in in-house format. Retarus converts the invoice into the required XML format (UBL 2.1) and then transmits it via API to SEF.
Step 2 - Cancellation
If an invoice has been sent by mistake, the message can still be canceled after it has been sent. To do this, the customer must use the SEF portal and cancel the transaction there (administrator rights required).
Step 3 - Status Handling
The buyer can then retrieve the invoice via the API or the SEF portal and check whether or not they accept the invoice. They must set a corresponding status to complete the process. Retarus polls the status of a sent message until a final status is received and then forwards this to the customer by email. Optionally, Retarus can forward the status message to the customer in a structured format.
Resources
Links:
Documents:
SEF Portal - Translated documentation:
Prerequisites
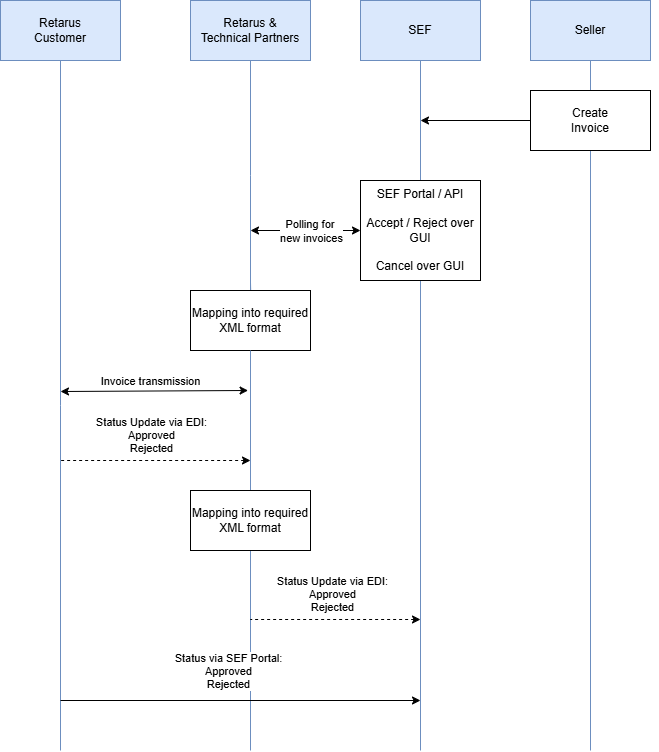
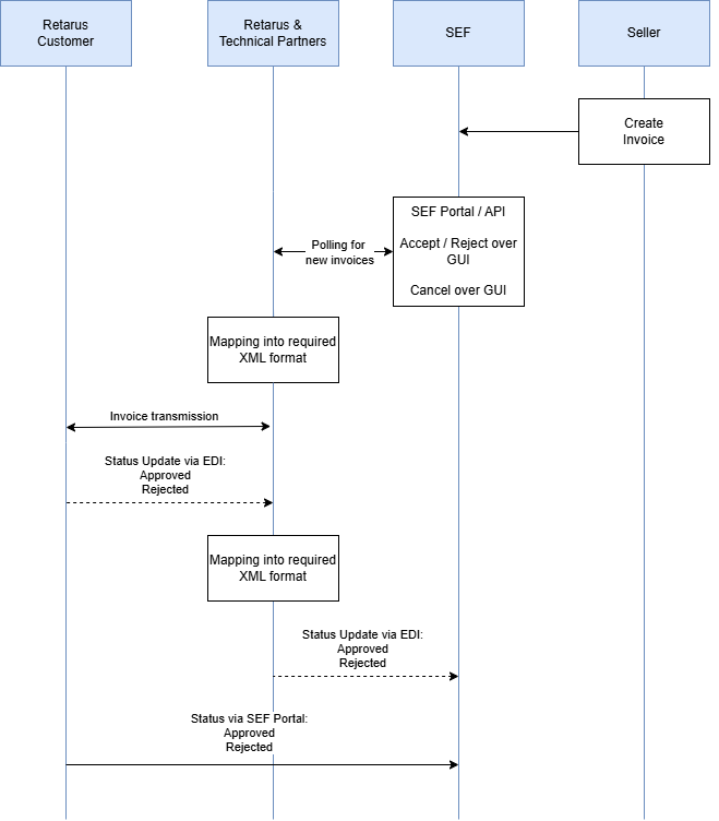
Process Overview - Inbound

Process Steps - Inbound
Step 1 - Receiving Invoice
Step 2 - Status Handling
Step 1 - Receiving Invoice
Retarus continuously checks the SEF web service to see if new incoming invoices are available for the Retarus customer. As soon as a new invoice is available, Retarus retrieves it, converts it into the customer-specific EDI in-house format and transfers it to the customer's ERP system.
Step 2 - Status Handling
The received invoice must now be checked by the customer. Depending on the result, a status (accepted/rejected) must be sent to the SEF. There are two options for doing this:
Your ERP system allows the transmission of a status message directly via an EDI interface. If this is possible, Retarus converts the status message into the required format and transmits this status to the SEF via its API interface. It is important to note that the status message must contain all the information necessary for transmission to the SEF.
If your ERP system does not allow status handling, then the customer must set the status via the SEF portal. The relevant documentation for this is available on the official website.