SMTP Concentrator technical setup
Architecture
Diagram
Authentication: Supports username/password or IP-based authentication, which is configurable by the customer.
Secure Communication with Retarus: Ensures TLS-encrypted SMTP sessions to Retarus Transactional Email Service API over port 25 or 587, using the App's credentials for authentication.

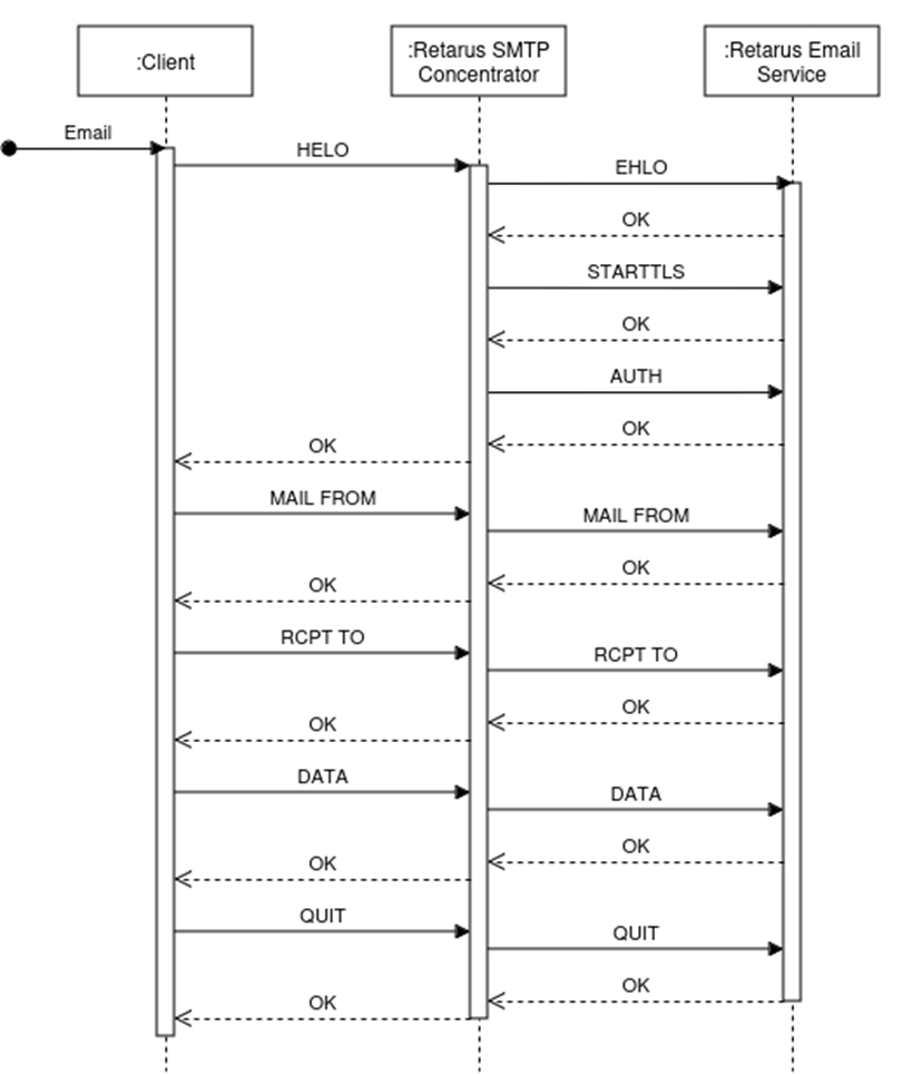
Session sequence diagram
The App then streams the data to the Retarus Transactional Email Services API. No data is written to disk through processing (as outlined below).

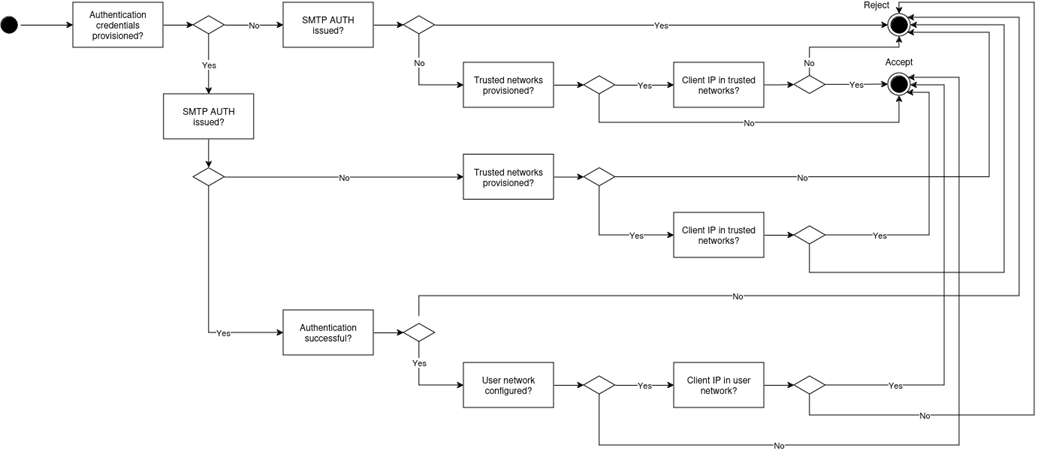
Authentication process within the App
The App is provided via the docker technology. In addition, the customer system is required to host two CSV files.
Supported authentication methods in the App:
Credentials
IP or IP range allowlist
Any combination of the above

Prerequisites / system requirements
To start the container, the system must meet the following requirements:
dockerinstalled in version>= 20.10(see How to install Docker)docker-composeinstalled in version>= 1.27.4(see How to install Docker Compose)
Hardware requirements
Resource | Minimum | Recommended |
|---|---|---|
Storage | 5 Gb | 20 Gb |
CPU | 2 | 4 |
RAM | 4 Gb | 6 Gb |
Mail flow throughput
During tests, a throughput of up to 15.000 emails per minute was achieved. However, actual performance may vary depending on system performance, network latency, and rate limits configured on the Retarus API.
Load Balancer
For enhanced resilience, high availability, and even load distribution, it is recommended to deploy a load balancer in front of the Docker containers.
Authentication CSV files
The two required CSV files can be stored by the customer either locally on their server or centrally in an S3 store as long as the App has proper access to these files. Storing the files locally provides proximity to the App, while using an S3 store provides centralized management and accessibility across different environments for the customer. In either case, it is essential to ensure that the App can reliably read and interact with these files to maintain proper authentication and functionality.
Command-line interface
The application provides the start and password subcommands.
Start
Starts the application.
$ docker run -it smtp-concentrator:1.0.0 start -help
Usage of start:
-configFile string
YAML or JSON configuration file (default "./config.yaml")
Password hash generation
Compatible passwords can be directly generated using the Docker container.
$ docker run -it smtp-concentrator:1.0.0 password -help
Usage of password:
-hashFunction string
bcrypt, sha256, sha384 or sha512 (default "bcrypt")
Generating password hash
$ docker run -it smtp-concentrator:1.0.0 password
Enter your password:
Re-enter password:
This is your password hash:
bcrypt:$2a$10$zMEtiQwuotPCpxVkDPf.Je.2k6xlSHe.bKKH/WHOS8E9YngNbHpcO
Configuration
Format
The configuration can be provided in YAML or JSON format. By default, the App reads the config.yaml file from the working directory.
$ smtp-concentrator --help
App usage:
-config string
YAML or JSON configuration file (default "./config.yaml")
Properties
The configuration comprises three parts for the modules server, client, and logging. Unless otherwise stated, all properties are required.
Server
server:
hostname: smtp-concentrator.local
interface: 0.0.0.0
port: 2525
enableProxyProtocol: true
authenticationCredentials: &authenticationCredentials
allowInsecureAuthentication: true
allowInsecurePasswords: false
trustedNetworks: &trustedNetworks
tlsCertificate: ./certificate.pem
tlsKey: ./certificate.key
requireTls: false
hostname
The name with which the server announces itself via the SMTP protocol. Must be a valid internet hostname (RFC 1123). This property is optional and defaults to localhost.
interface
Network interface of the listener. Must be a valid IPv4 address (RFC 2673).
port
Network port of the listener. Must be a valid TCP port between 1 and 65535.
enableProxyProtocol
Enables the support for the PROXY protocol. This is necessary if the App is running behind a proxy, and the IP addresses of the clients must be preserved for network-based authentication. The IP address of the connection is used if no PROXY header is provided. Therefore, it is safe to enable the PROXY protocol by default. This property is optional and defaults to false.
authenticationCredentials
List of authentication credentials. Requires values for username, password, and optional network. See Provisioning for details. This property is optional, and if it is omitted, SMTP AUTH will be disabled.
Password formats
[PLAIN_TEXT_PASSWORD]
bcrypt:[BCRYPT_PASSWORD_HASH]
sha256:[SALT]:[SHA256_PASSWORD_HASH]
sha384:[SALT]:[SHA384_PASSWORD_HASH]
sha512:[SALT]:[SHA512_PASSWORD_HASH]
Provisioning file example
"User A","user1","password1",""
"User B","user2","password2","192.168.0.1"
"User C","user3","password3","10.0.0.0/16"
"User D
(bcrypt)","user4","bcrypt:$2a$10$gon.0wTZMTt9R88kf.N4duEEBPV.EcPAj6x4jL7toU/rS
073CMeQS",""
"User E
(SHA256)","user5","sha256:62e9ce27f1b752b14fd31aef6a810654:2f8377f47d4bfa18632c
89187418e87d1fac662083111c0931a2dd19dcd3c802",""
"User F
(SHA384)","user6","sha384:39e698f2f65833d4a967bf444b8e13bb:5d310a4c9a4911ad001a
c2864ec27cb41f19415a10e3e857365d9c1378b3b88c08db62524253dac9d65e93eff90cc59a",
""
"User G
(SHA512)","user7","sha512:665d90de055076aa2383a79a52aae1e6:d52482f9f92155152e3a
1b97c08631661485a70b385f6bbf9d83a31420e7fe8bffb76c2fce59d51d306bb03f84e1cb7eb79
86ae8ed0b8df97 fa77d91f855530b","192.168.0.0/24"
allowInsecureAuthentication
If enabled, SMTP AUTH is allowed for insecure sessions. Otherwise, the SMTP AUTH command will be rejected if STARTTLS has not been issued. This property is optional, defaults to false, and has no effect if no authentication credentials provisioning is configured.
allowInsecurePasswords
If enabled, plain text passwords are allowed. Otherwise, the SMTP AUTH command will be rejected for this user. This property is optional, defaults to false, and has no effect if no authentication credentials provisioning is configured.
trustedNetworks
List of trusted networks for which no authentication is required. Requires value for network. See Provisioning for details. This property is optional.
Example provisioning file
"Network 1","127.0.1.1"
"Network 2","127.0.0.0/24"
"Network 3","192.168.0.1"
tlsCertificate
File system path of the TLS certificate for the server.
tlsKey
File system path of the TLS certificate key for the server.
requireTls
If enabled, STARTTLS is always required for SMTP sessions. Otherwise, SMTP commands after HELO will be rejected. This property is optional and defaults to false.
Provisioning
provisioning:
name: name
resource: &resource
authentication: &authentication
format: &format
interval: 10m
name
Name of the provisioning. Will be used for logging.
resource
type: HTTP
location: https://example.com/config/provisioning.csv
timeout: 60s
skipCertificateVerification: false
Supported types are FILE and HTTP. The location must be a file system path for the FILE type or a URL for the HTTP type. The timeout property defaults to 60s, and the skipCertificateVerification property defaults to false. Both properties are optional and are only supported for HTTP resources.
authentication
type: BASIC
credentials:
username: username
password: password
Supported types are BASIC and AWS for S3. The credentials must be username and password for type BASIC and key and secret for type AWS. The authentication is ignored for FILE resources.
format
type: CSV
noHeader: false
columns:
username: 0
password: 1
network: 2
The supported type is CSV. The noHeader property is optional and defaults to false. If set, the first line of the file will be skipped. The required columns depend on the use case. The index of the columns must be between 0 and 32, with index 0 being the first column. All other columns will be ignored.
interval
The interval at which the App checks for a new configuration. This property is optional, and if omitted, the configuration will be provisioned once at the start.
Client
client:
server: mail.example.com
port: 25
skipCertificateVerification: false
username: username
password: password
commandTimeout: 10s
submissionTimeout: 60s
noReferenceHeader: false
server
Domain name of the Retarus Transactional Email Services API. Must be a valid internet hostname (RFC 1123).
port
Network port of the Retarus Transactional Email Services API. Must be either 25 or 587.
skipCertificateVerification
Disables the server certificate verification.
username
Username for the authentication of the Retarus Transactional Email Services API.
password
Password for the authentication of the Retarus Transactional Email Services API.
commandTimeout
Timeout for SMTP commands sent to the Retarus Transactional Email Services API.
submissionTimeout
Timeout for the email sent to the Retarus Transactional Email Services API.
noReferenceHeader
The property is optional and defaults to false. If set to true, no header will be added with the reference. Emails are not traceable if the reference header is omitted.
Logging
logging:
level: DEBUG
level
Minimum log level for printed log messages. The following values can be configured:
TRACE
DEBUG
INFO
WARN
ERROR
FATAL
PANIC
Examples
Open relay configuration
server:
interface: 0.0.0.0
port: 25
tlsCertificate: ./certificate.pem
tlsKey: ./certificate.key
client:
server: mail.example.com
port: 587
username: username
password: password
commandTimeout: 10s
submissionTimeout: 60s
logging:
level: INFO
Configuration with file and S3 provisioning
server:
hostname: smtp-concentrator.local
interface: 0.0.0.0
port: 2525
enableProxyProtocol: true
authenticationCredentials:
name: authentication-credentials-provisioning
resource:
type: FILE
location: ./config/auth.csv
format:
type: CSV
columns:
username: 1
password: 2
network: 3
interval: 5m
allowInsecureAuthentication: true
trustedNetworks:
name: trusted-networks-provisioning
resource:
type: HTTP
location: https://example.com/config/network.csv
timeout: 60s
skipCertificateVerification: true
authentication:
type: AWS
credentials:
key: key
secret: secret
format:
type: CSV
columns:
network: 1
interval: 10m
tlsCertificate: ./certificate.pem
tlsKey: ./certificate.key
requireTls: false
client:
server: mail.example.com
port: 587
skipCertificateVerification: false
username: username
password: password
commandTimeout: 10s
submissionTimeout: 60s
logging:
level: DEBUG
Application setup
Docker image import
The Docker image can be imported from the TAR archive provided by Retarus (see Docker CLI reference):
docker load < ./smtp-concentrator_1.0.0.tar
The Docker image import can be verified by listing local images with the smtp-concentrator tag:
$ docker image ls smtp-concentrator
REPOSITORY TAG IMAGE ID CREATED SIZE
smtp-concentrator 1.0.0 c3112ee34de7 About a minute ago 11.8MB
Docker Compose setup
Docker Compose file
Example of docker-compose.yml (see Docker Compose quickstart)
The working directory is /app/ and referenced files must have an absolute path or a relative path to the working directory.
services:
smtp-concentrator:
# Docker image name and version
image: smtp-concentrator:1.0.0
volumes:
# Mount of the local configuration into the container
- ./config.yaml:/app/config.yaml
# Mount of the local server certificate into the container (must be referenced in the configuration)
- ./certificate.pem:/app/certificate.pem
# Mount of the local server certificate key into the container (must be referenced in the configuration)
- ./certificate.key:/app/certificate.key
# Mount of a provisioning configuration (must be referenced in the configuration)
- ./auth.csv:/app/auth.csv
# Mount of a provisioning configuration (must be referenced in the configuration)
- ./network.csv:/app/network.csv
# Optional mounting of local certificate authorities
- /etc/ssl/certs/:/etc/ssl/certs/
ports:
# Port mapping from local listener port to server port (defined in configuration)
- 2525:2525
# Automatically restart Docker container
restart: always
Application start
The Docker Compose setup can be run from the same directory as the docker-compose.yml file.
docker-compose up -d
Application logs
Logs of the running service can be viewed with the following command.
docker-compose logs -f
Debugging
Common log messages
This section describes common log messages that customers might see and explains their meaning.
Message has been successfully forwarded to Retarus
{"level":"INFO","name":"smtp-concentrator",
"sessionId":"cefc7eb7-b5e0-447c-9030-71f17e34ba7f",
"messageId":"2169f076-9f2f-43cd-ba77-34aadd99e991",
"time":"1979-01-01T00:00:00Z",
"method":"session.go:180",
"message":"Successfully forwarded message to mail.example.com:587
(Ok: processed as 4WtxwV5y2Nz1wFX)"}
Network not trusted and authentication not successful
{"level":"INFO",
"name":"smtp-concentrator",
"sessionId":"f1612cdf-76db-4964-baada44772ad6bf7",
"messageId":"17127bbf-429c-4607-ab46-b102984effc6",
"time":"1979-01-01T00:00:00Z",
"method":"session.go:116",
"message":"Rejected unauthenticated connection from 127.0.0.1"}
Invalid client credentials
{"level":"ERROR",
"name":"smtp-concentrator",
"sessionId":"82c99347-a5c3-46b0-8881-7a671cb0debc",
"error":"SMTP error 535: Error: authentication failed: ",
"time":"1979-01-01T00:00:00Z",
"method":"session.go:38","message":"Client authentication failed"}
Invalid configuration
{"level":"FATAL",
"name":"smtp-concentrator",
"error":"jsonschema: '/server' does not validate with file:///schema.json#
/properties/server/required: missing properties: 'interface'",
"time":"1979-01-01T00:00:00Z",
"method":"smtpconcentrator. go:85",
"message":"Failed to parse configuration"}
Performance tests
Results
The table below shows the application's performance. For the load tests we used smtp-source with 1000 byte mails.
Clients | Requests/s | Cores | Instances |
|---|---|---|---|
150 | 263 | 2 | 1 |
100 | 271 | 2 | 1 |
10 | 84 | 2 | 1 |
Terms of use
Please refer to Terms of Use.
If you do not fully agree to the Terms of Use, do not install, access, or use the App.